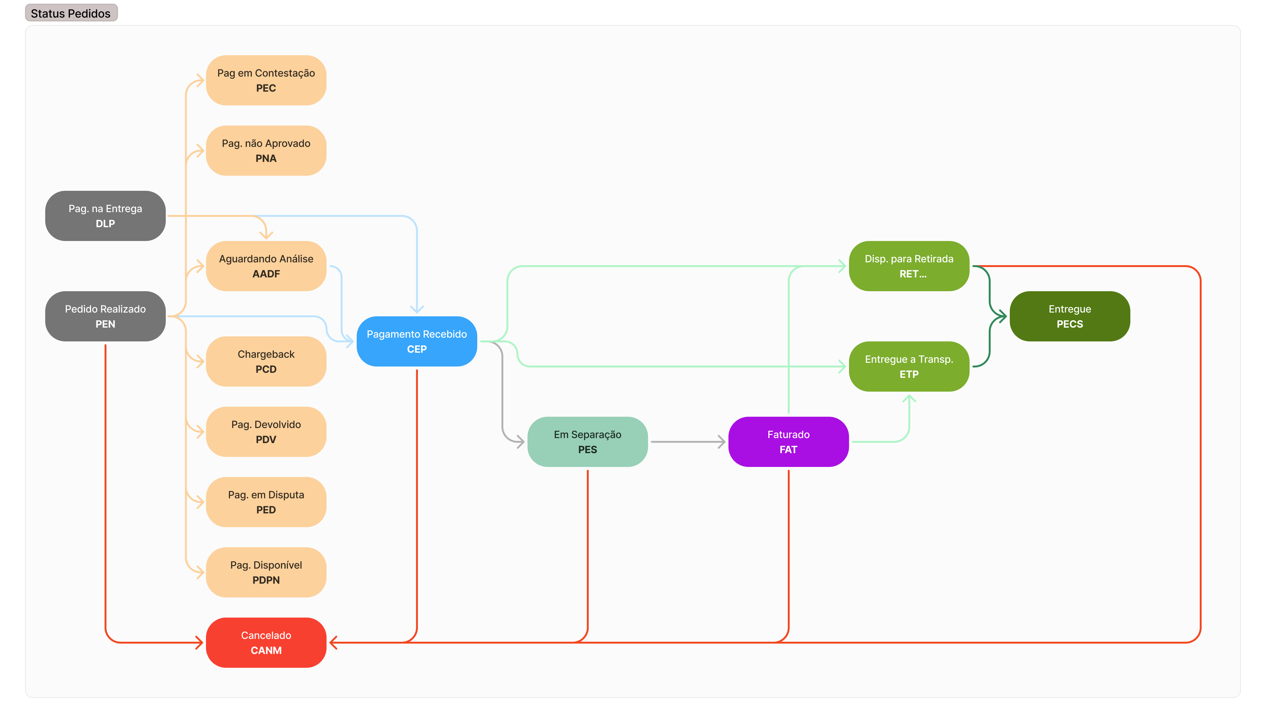
Alterações de status dos pedidos
Lista de status
| Campo | Descrição |
|---|---|
| PEN | Pedido Realizado |
| DLP | Pagamento na Entrega |
| CEP | Pagamento Recebido |
| CANM | Cancelado |
| AADF | Aguardando Análise |
| RET | Disponível para Retirada |
| ETP | Entregue a Transportadora |
| PECS | Entregue |
| PNA | Pagamento não Aprovado |
| PEC | Pagamento em Contestação |
| PCD | Chargeback |
| PDV | Pagamento Devolvido |
| PED | Pagamento em Disputa |
| PDPN | Pagamento Disponível |
| PES | Em Separação |
| FAT | Faturado |
| EXTL | Pagamento Externo |
| DESAU | Destinatário ausente |
| SPEN | Saiu para entrega |
| ERROR | Erro no pedido |
Fluxo dos status
Como trabalhar com o withdrawal_code
Sempre que o campo withdrawal_code for incluído no corpo da requisição para alteração de status com o valor RET, o sistema registrará esse código no pedido, para ser utilizado posteriormente na validação durante a retirada do pedido. Esse código é uma medida de segurança adicional, garantindo que apenas o cliente, que possui acesso ao código, possa realizar a retirada.
Ao enviar a requisição, se o código HTTP retornado for 200, o sistema devolverá o status atualizado do pedido. Se o código HTTP retornado for 400, será fornecida uma mensagem de erro detalhando o problema na API.
Quando o withdrawal_code for enviado na requisição de alteração de status com o valor PECES, o sistema realizará a validação do código. Se o código estiver incorreto, o sistema retornará um código HTTP 400 (Bad Request). Caso o código seja validado com sucesso, será retornado o status atual do pedido com um código HTTP 200.